AI Powered Transformation

AI@Scale
Reimagine financial services operations and technology through AI adoption, covering the AI lifecycle from value discovery to production within set governance guardrails.

Operations Transformation
Transform financial services with AI to achieve unparalleled efficiency, accuracy, and cost savings. From customer service to lending, compliance, and wealth advisory, know how our AI-driven solutions streamline processes and expand operational bandwidth.

Technology Transformation
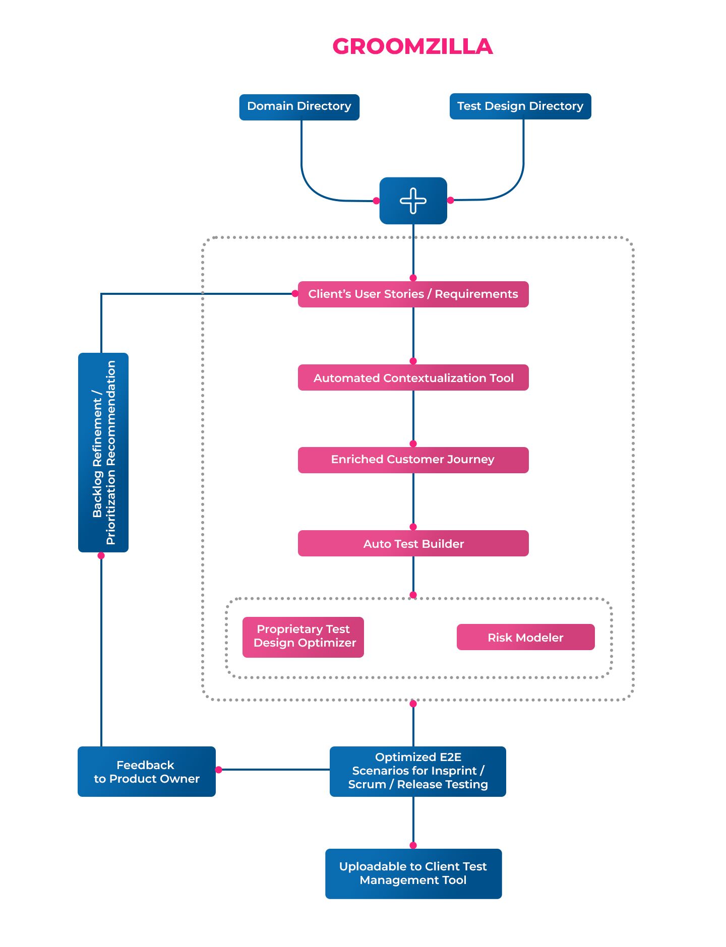
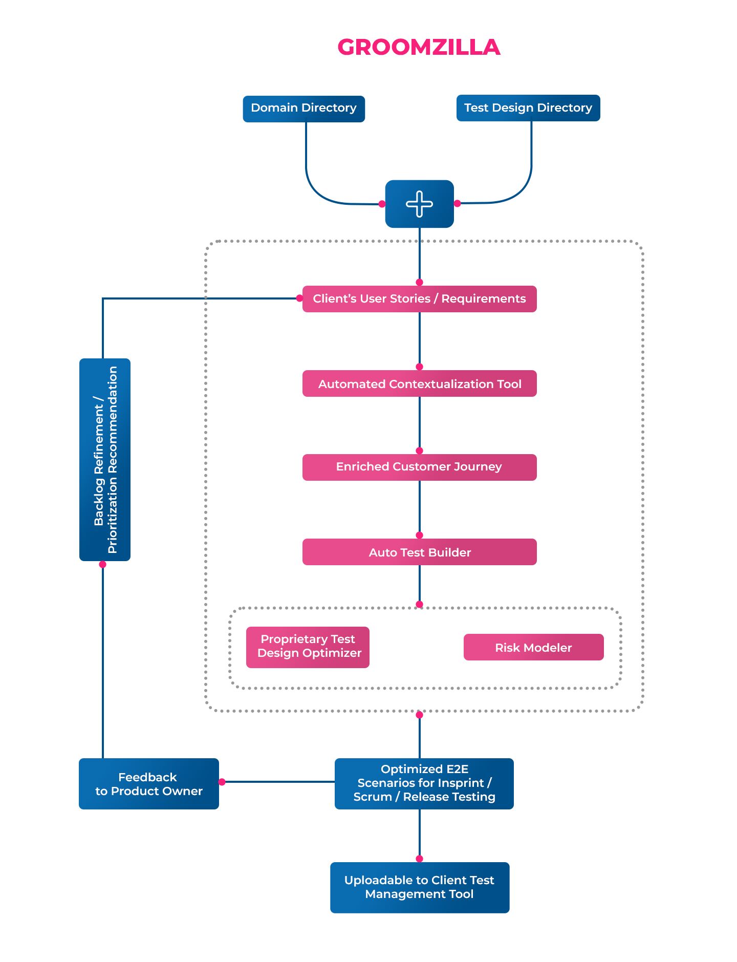
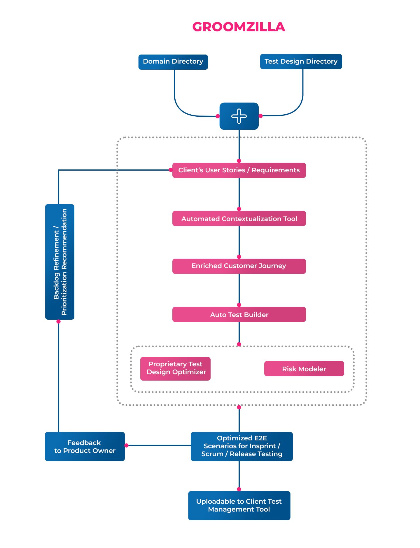
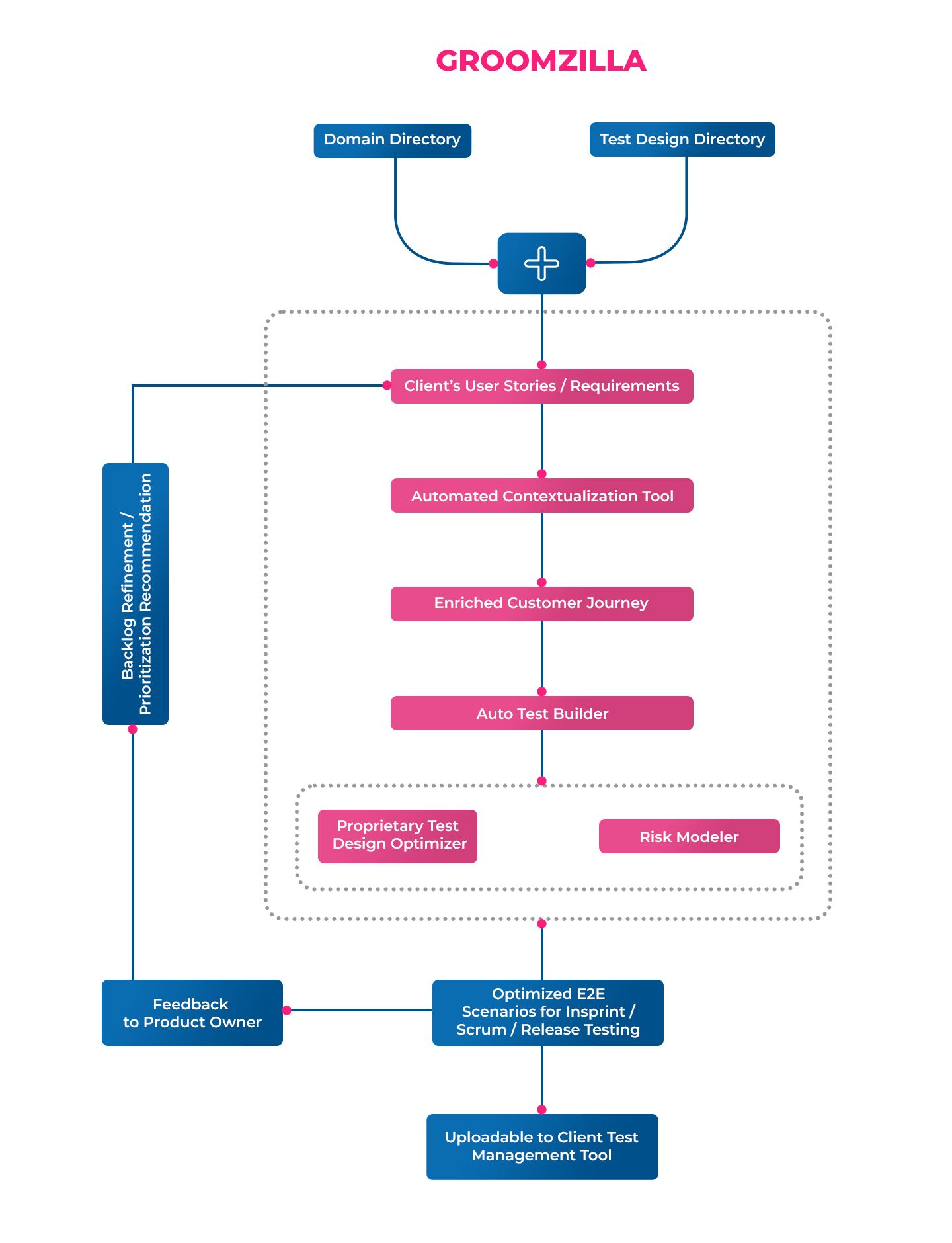
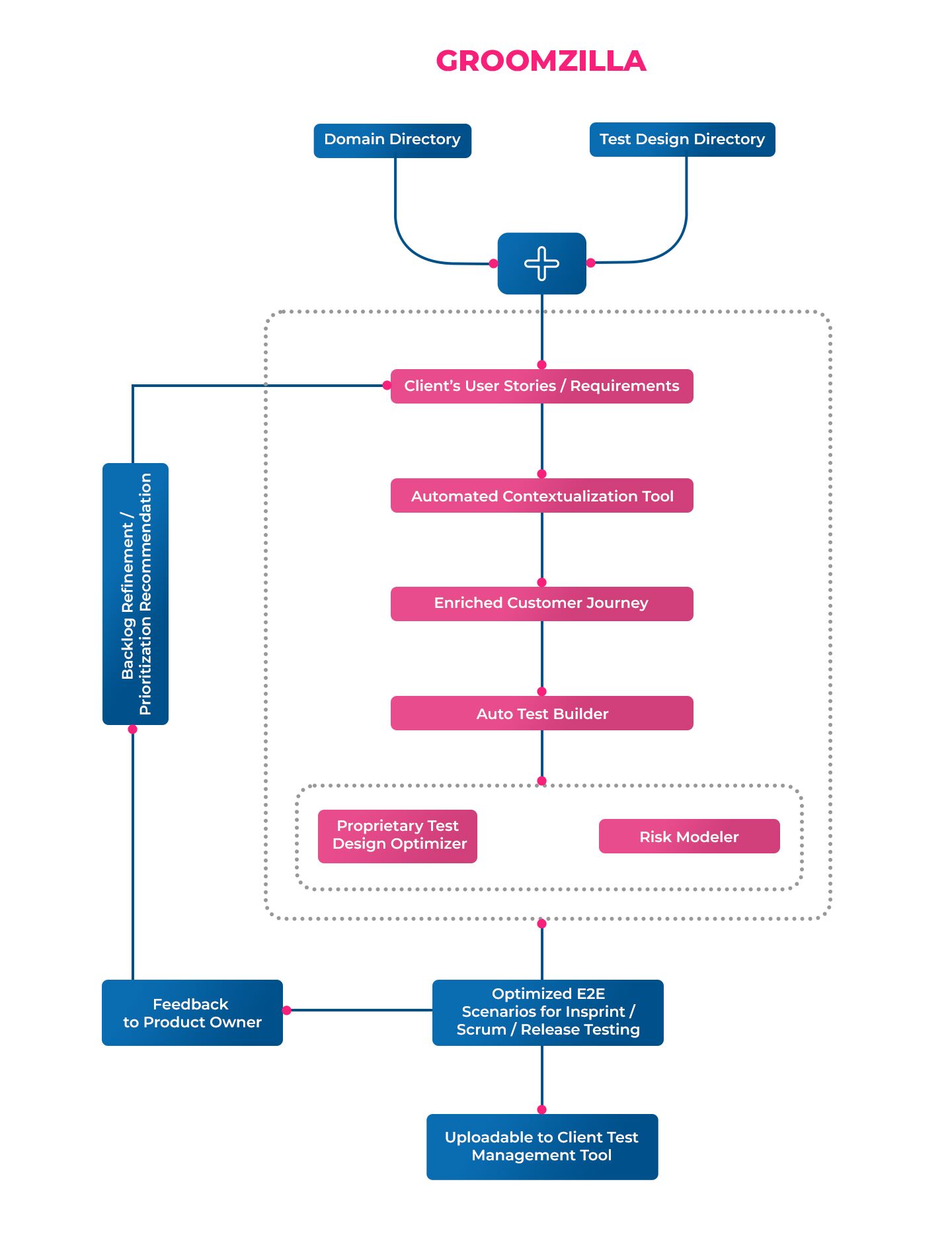
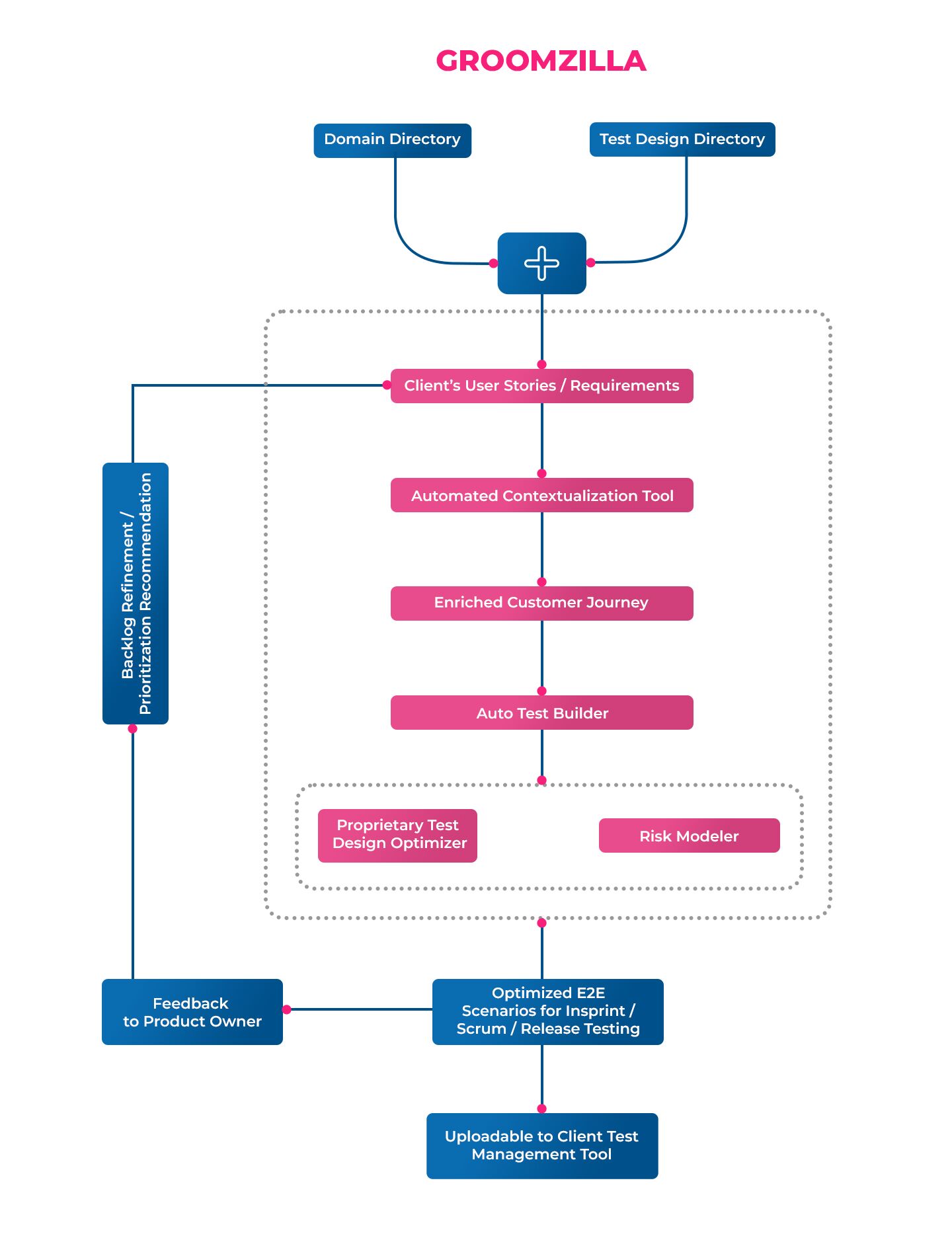
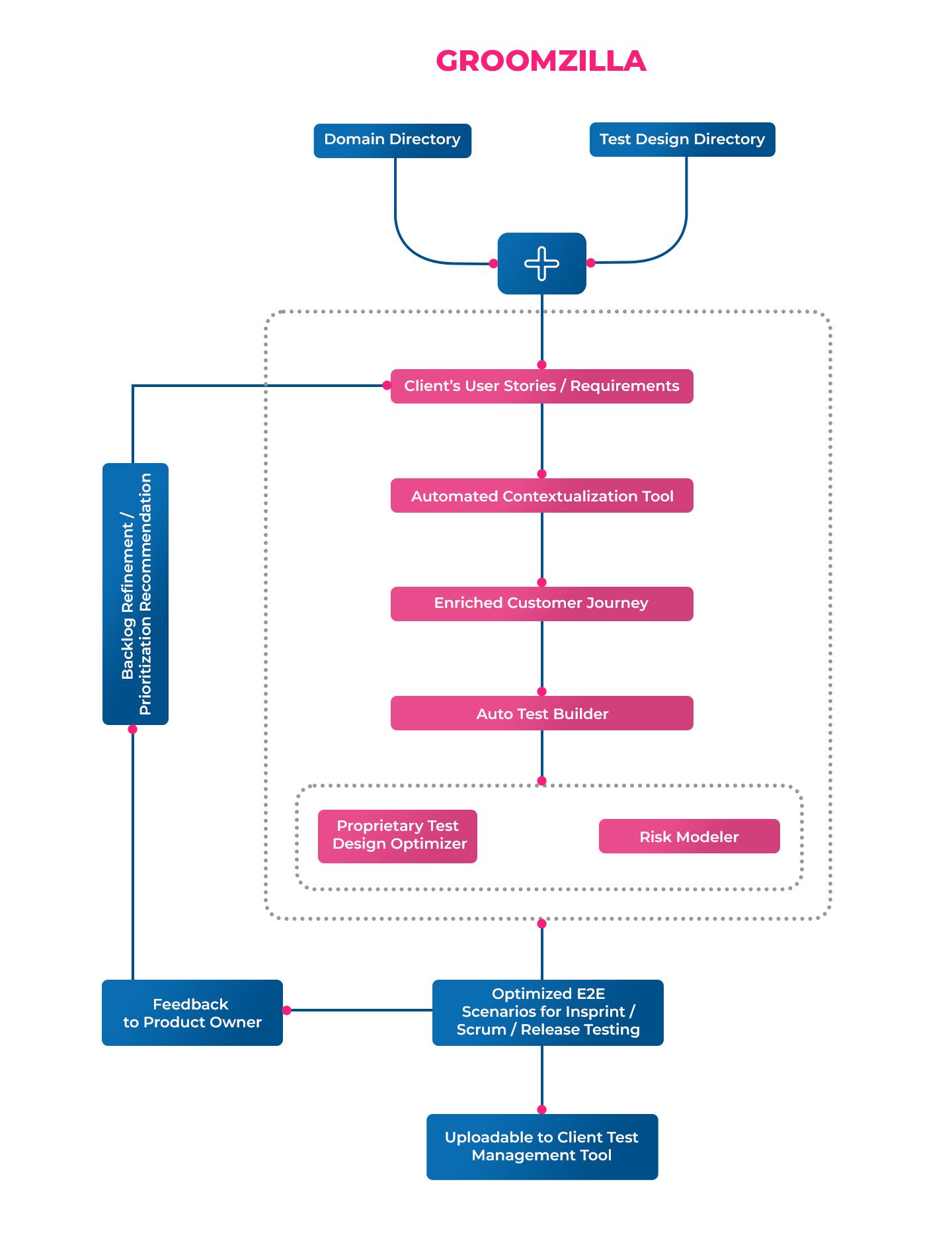
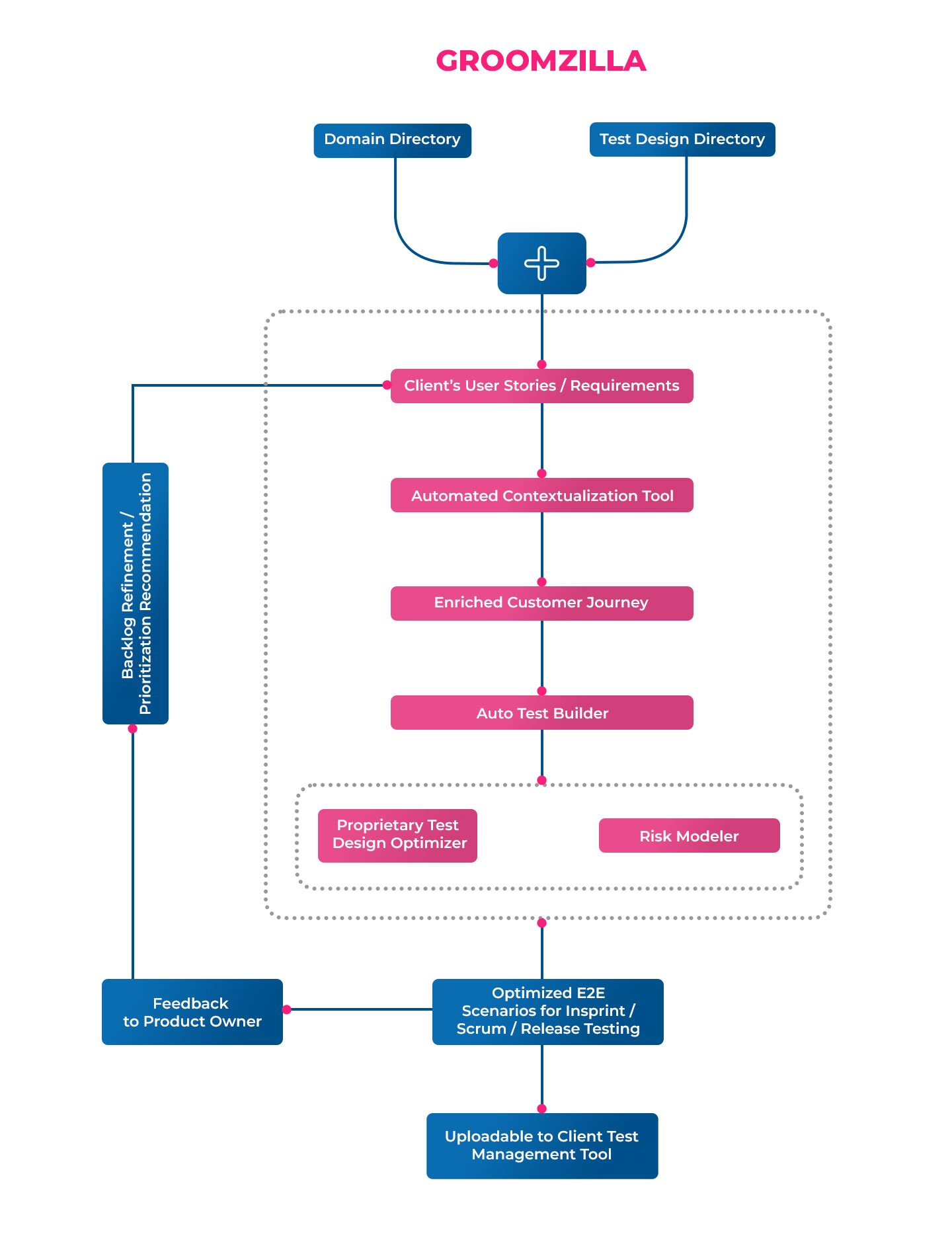
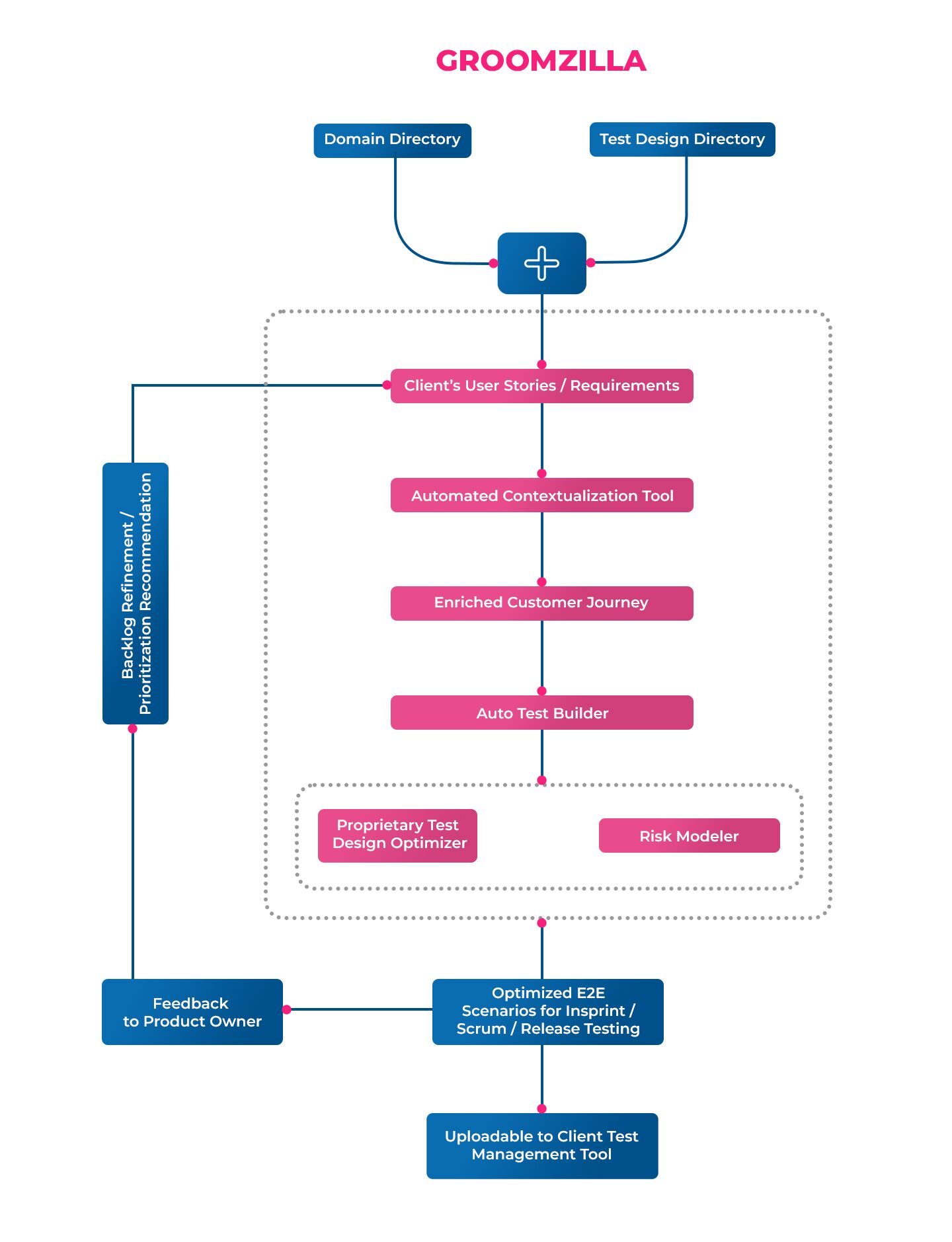
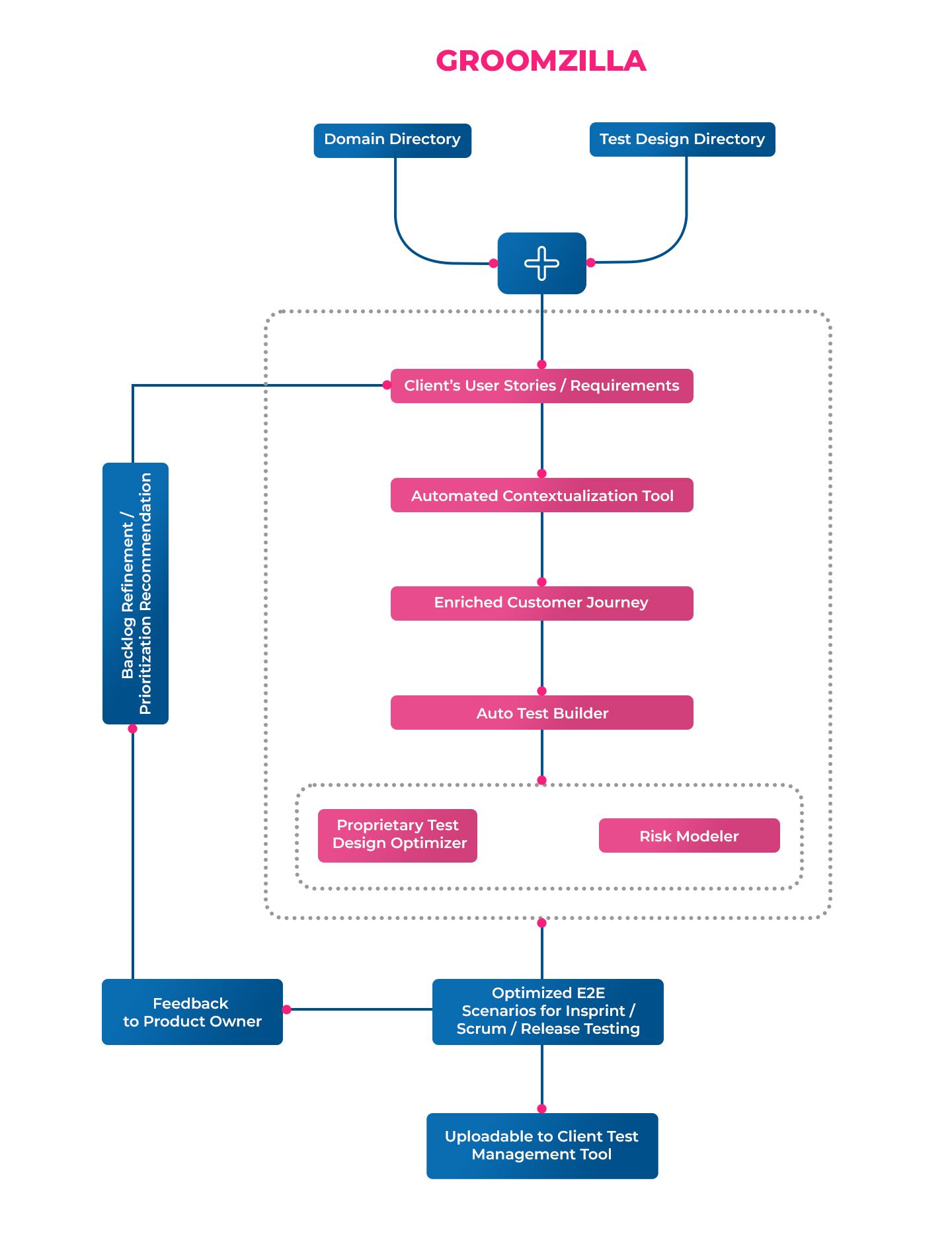
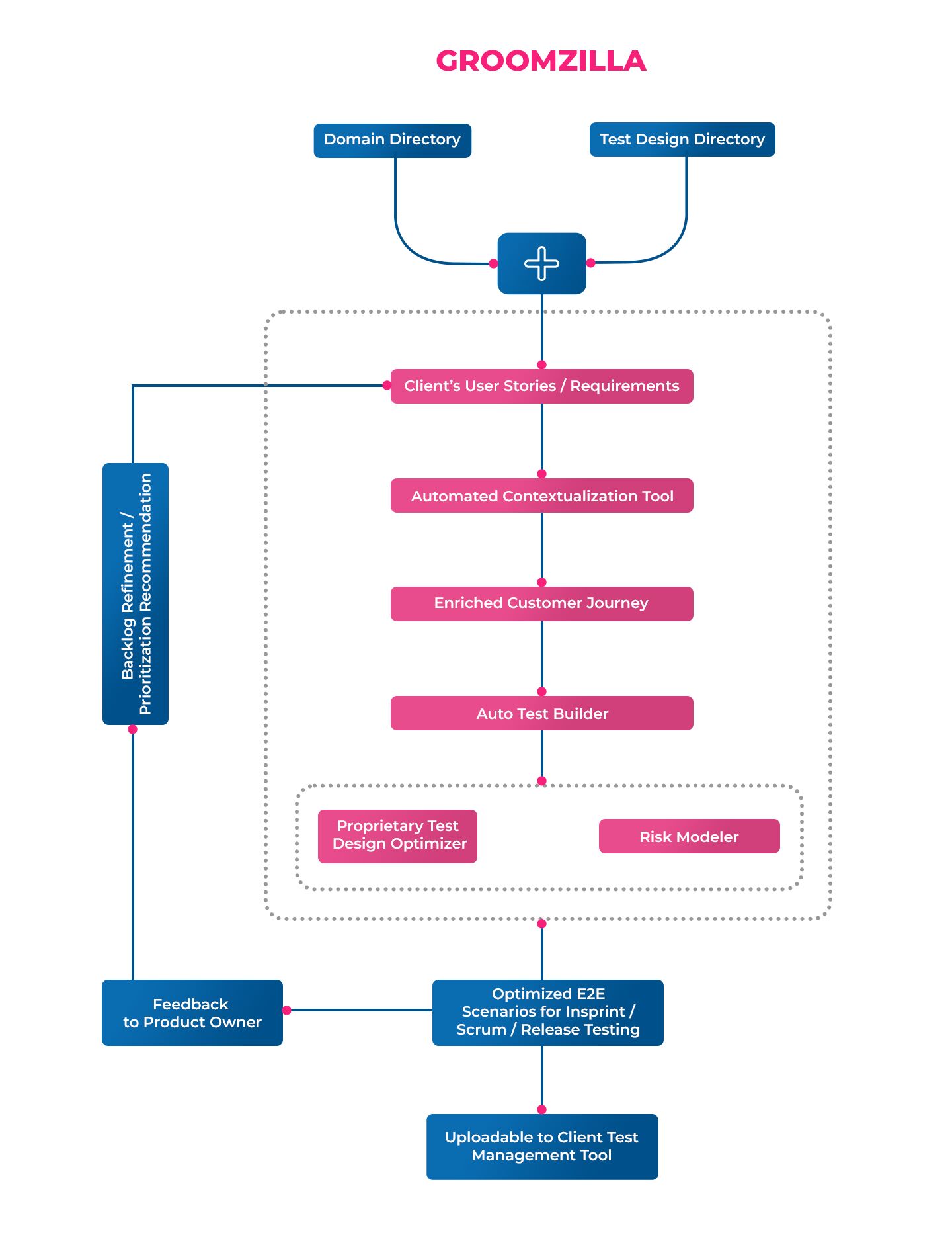
Accelerate financial service transformation with AI-driven SDLC solutions that optimize planning, automate coding, enhance testing, and streamline deployment. Achieve faster timelines, superior quality, and scalable engineering outcomes while empowering innovation.
Solutions
Accelerating Growth through Customer-Centric Innovation
Unlock the future of financial services with Maveric’s solutions, tailored to enhance customer satisfaction and deliver sustained growth.
Service Lines
Future-Proof Banking and Financial Services
Redefine financial services operations and technology with a customer-first approach, driven by AI, data analytics, and automation.
Core Transformation
Domains

Retail Banking
Deliver seamless, personalized banking experiences that drive customer loyalty, optimize costs, and unlock new revenue streams with innovative, cloud-based solutions tailored for the digital age.

Wealth Management
Combine cutting-edge technology with personalized advisory services to offer clients unparalleled wealth management solutions. From digital assets to ESG investments, stay at the forefront of industry trends and enhance client engagement.

Corporate Banking
Empower your business with digital solutions that address the evolving needs of corporate clients. Streamline operations, enhance partnerships, and foster growth, all while staying ahead in innovation and client satisfaction.

Capital Markets
Leverage advanced technology and deep domain expertise to transform capital markets operations. From trade automation to risk management, cloud solutions, and AI-driven analytics, enhance efficiency, scalability, and compliance while driving innovation across global markets.
Our Story
Established in 2000, Maveric Systems is a niche banking and financial services technology specialist driving operations and technology transformation with AI, data and automation. Combining deep domain knowledge with AI powered services and solutions we solve complex CXO challenges across retail banking, corporate banking, wealth management and capital markets.
Our 25 years of domain mastery ensures that every AI initiative is rooted in contextual relevance and precision. Our approach is anchored in dedicated domain, technology and data AI Centers of Excellence, proprietary frameworks like IntelliHub and AI@Scale, and deep proficiency across leading AI platforms, ensuring scalable, context-driven outcomes.
With 2,100+ specialists across three continents, Maveric is the trusted transformation partner for financial institutions looking to unlock the full potential of AI.
Years of Strong Banking Heritage
Global Banking Transformation Engagements
Person years of Technology Transformation
Employees Globally
Resource Center
Latest in MAVERIC
Blogs
Podcasts
Flyers
Infographics
Viewpoint
Videos
Webinar
Success Stories
Brochures
Whitepaper
Ready to make an impact?
Join us and accelerate your career in BankTech today!
Ready to Accelerate Next?
Let’s connect.
Discover how we’re empowering customers driving innovation, and creating lasting impact in BankTech.









































































































